招宝山社教中心“宽平台纵深式”劳动力人群培训项目 获省级品牌建设项目

2020-12-03

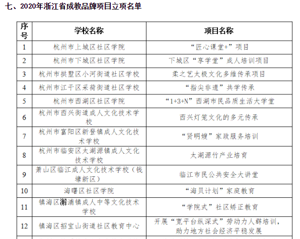
 近日,从浙江省教育厅办公室公布《2020年省“中等教育质量提升行动计划”有关项目建设名单》文件中获悉,招宝山社区教育中心《开展“宽平台纵深式”劳动力人群培训,助力地方社会经济平稳发展》获省级成教品牌项目立项。

招宝山社区教育中心自成立以来,广泛调研行业需求和部门要求,密切与地方各部门和行业协会的关系,充分整合相关行业和部门的培训教育资源,开展“宽平台纵深式”劳动力人群培训,并通过借鉴PPP模式等手段,努力提升学校的服务能力,为地方社会经济的平稳发展和市民的安居乐业作出了积极的贡献,为学校的综合能力不断提升提供了有力的保障。学校开展的符合当地实际的“宽平台纵深式”劳动力人群培训已经成为学校响亮的名片,实现了社会效益、经济效益和服务民生的多方共赢。

此次,《开展“宽平台纵深式”劳动力人群培训,助力地方社会经济平稳发展》获浙江省成教品牌建设项目,既是对我校社区教育品牌创建与实践工作的肯定和褒扬,同时也是对我校下一步继续立足本区域特色,推进社区教育品牌化发展的期望与鞭策。

B3979017-AA1E-40d6-9334-CA9818EFD9B0.png