【2023】 慈溪市坎墩成校丨王旭强劳模农业创新工作室

2024-10-30

一、领衔人专业特长与优势分析

1.技术大咖:成果丰硕

王旭强是坎墩街道农业农村办公室农技推广员,从事乡镇农技推广工作38年,在农技领域有很高知名度,是宁波首位获得正高职称的乡镇农业专业技术人员。他常年开展农业科学研究,主持参与项目20余个,获得各级成果奖励15项,发明专利授权4项,科技成果登记3项,选育品种2个,宁波市发明创新大赛优胜奖1项,其中全国农牧渔业丰收奖贡献奖、二等奖、三等奖各一次。编写出版专业书籍5本,撰写重大农业项目书2本,发表论文45篇,其中中文核心期刊5篇。

2.创建达人:“大学生众创园”创始人

协助创建大学生众创园——慈溪坎墩都市农业生态园,王旭强依托坎墩街道农办,积极引进并助力一批大学生成为农创客,被2019年2月27日《人民日报》、4月11日《浙江日报》、10月30日《农民日报》头版头条报道。大学生众创园已成为“省级助残扶贫基地”“新时代星创天地”“市级无公害蔬菜产地”“标准化农业示范区”……成为慈溪农业对外展示窗口,年均接待22万人次,2019年11月14日全省乡村产业振兴发展大会、2020年10月28日全国农业产业园建设培训班也观摩了坎墩农业园,坎墩大学生众创园成为全国样本。

3.教育先锋:终身教育践行者

王旭强和坎墩成校等教育部门亲密合作积极开展农民培训,近三年讲课30余场次培训2500人以上。更多时候他将课堂放在田间地头,一年有三分之二蹲在农田农户处,积极科普、推广新技术、新品种、新模式。近几年推广农业实用技术40余项,推广新品种27只,推广面积4万余亩,年增产值上亿元。为现代农业发展和农民增收作出了积极贡献,被当地农民誉为“最接地气农技员”,被当地教育部门誉为“最敬业的终身教育者”。

二、工作室建设目标

图片17.png

以王旭强为团队核心,发挥骨干引领作用、发挥典型示范作用、发挥工匠劳模精神,服务农业生产、服务人才培养、服务科技创新,创优质农业品牌、树优秀农创客典型、积极实现农业现代化,将坎墩农业发展到极致,成为全市农业的榜样与对外展示的窗口,成为全省乃至全国可复制样板。

1.服务农业生产

为农民提供政策类信息,申请政策优惠;提供病虫害防治、作物栽培管理技术;推广新产品新技术新模式,促使广大农户增产受益;尤其要服务好坎墩特色农业,做好特色品种6大模块培训体系。

2.服务农创实践

为众创园引进人才并做好全方位服务,全程对接农创项目,做到事前参与、事中分析、事后总结,确保新项目成功,帮扶更多农创客获得成功,为省内外农创客树立典型。

3.服务科技创新

对新品种、新技术、新模式进行严格把关,积极试验大力推广;将前沿科技和本土实情结合,实现理论和实践的有效结合,实现农技革新;发挥王旭强“技术大咖”的优势,依托众创园大学生人才,积极开展农科教科研,申报课题项目,以科研引领农业现代化发展。

三、工作室建设内容与活动安排

微信截图_20241104085113.png

四、工作室主要任务、研究方向与研究课题

主要任务:做大做强地方特色产业,实现农业增长农民增收

研究方向:地方特色产业(6大模块)培训体系的开发完善

研究课题:六大模块理论研究和实践探究(围绕种苗、技术、销售三个重点)

 图片18.png

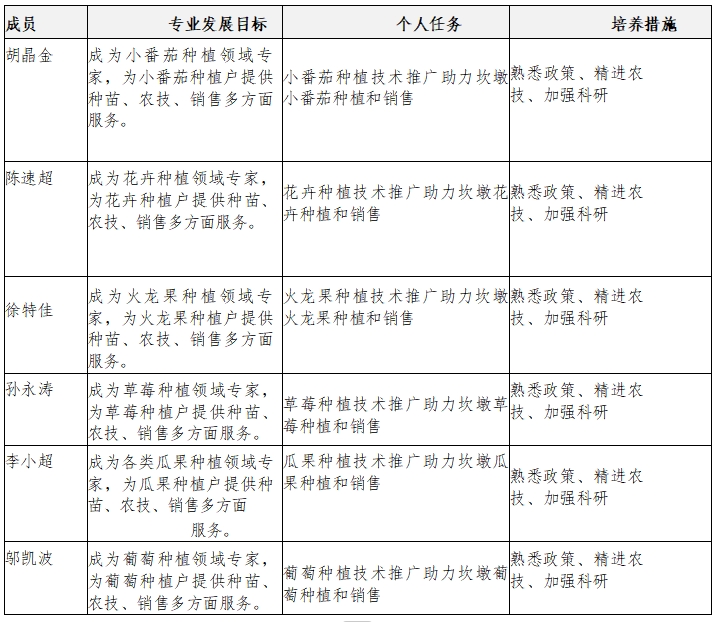
五、工作室成员专业发展目标、个人任务与培养措施


微信截图_20241104085258.png  


六、工作室制度建设与分工

1.例会制度

图片19.png

由领衔人主持,工作室每月召开一次例会(线上线下机动),每半年召开一次计划会,讨论本年度计划,确定成员阶段工作目标、工作内容(含送教授课内容);每半年至少安排一次阶段性工作情况汇报会议,督促检查各项工作的实施情况,解决实施过程中的难点;每半年集中召开一次总结会,总结经验成果,梳理存在的问题,研究解决的办法。

2.项目管理制度

根据工作室的主要任务和研究方向,结合工作室成员发展目标和个人任务,每个成员负责相关农产品领域项目。王旭强负责项目整体策划运营,六位成员负责小番茄、火龙果、草莓、葡萄、瓜果、花卉6类项目的具体开展。

3.档案管理制度

建立工作室成员成长档案,由专人管理(王旭强助手,农办人员)。工作室成员的计划、总结、工作实况以电子或纸质归档、存档,为个人的成长和工作室的发展提供依据。同时做好各类文书档案管理,保存各类台账资料。

4.考核制度

工作室主持人由相关部门工作领导小组考核。工作室成员的考核由其工作室主持人和领导小组负责。考核主要从思想品德、技能水平、管理能力、教育教学能力、研究能力、综合素养等方面考察是否达到培养目标,考核不合格者调整出工作室;同时按有关程序吸收符合条件、有发展潜力的新成员进入工作室。

七、工作室建设保障措施

1.经费保障

以街道农办和坎墩成校拨款为基本保障,积极争取各级政府部门的支持,结合科研项目争取项目经费和奖金,建立长效推动机制。

2.制度保障

把工作室建设作为一项战略性、基础性工作来抓,各项任务进行层层分解,采取切实措施,确保工作室各项活动圆满完成。同时,建立完善健全的工作室相关制度,确保工作室顺利、有效实施。

3.场地保障

以坎墩农事服务中心为工作室主场地,结合坎墩成校培训教室和6位成员的农场,保障工作室各类活动开展。